Overview
Part1
Part2
Part3
Development Story
User Stories
Technical Description
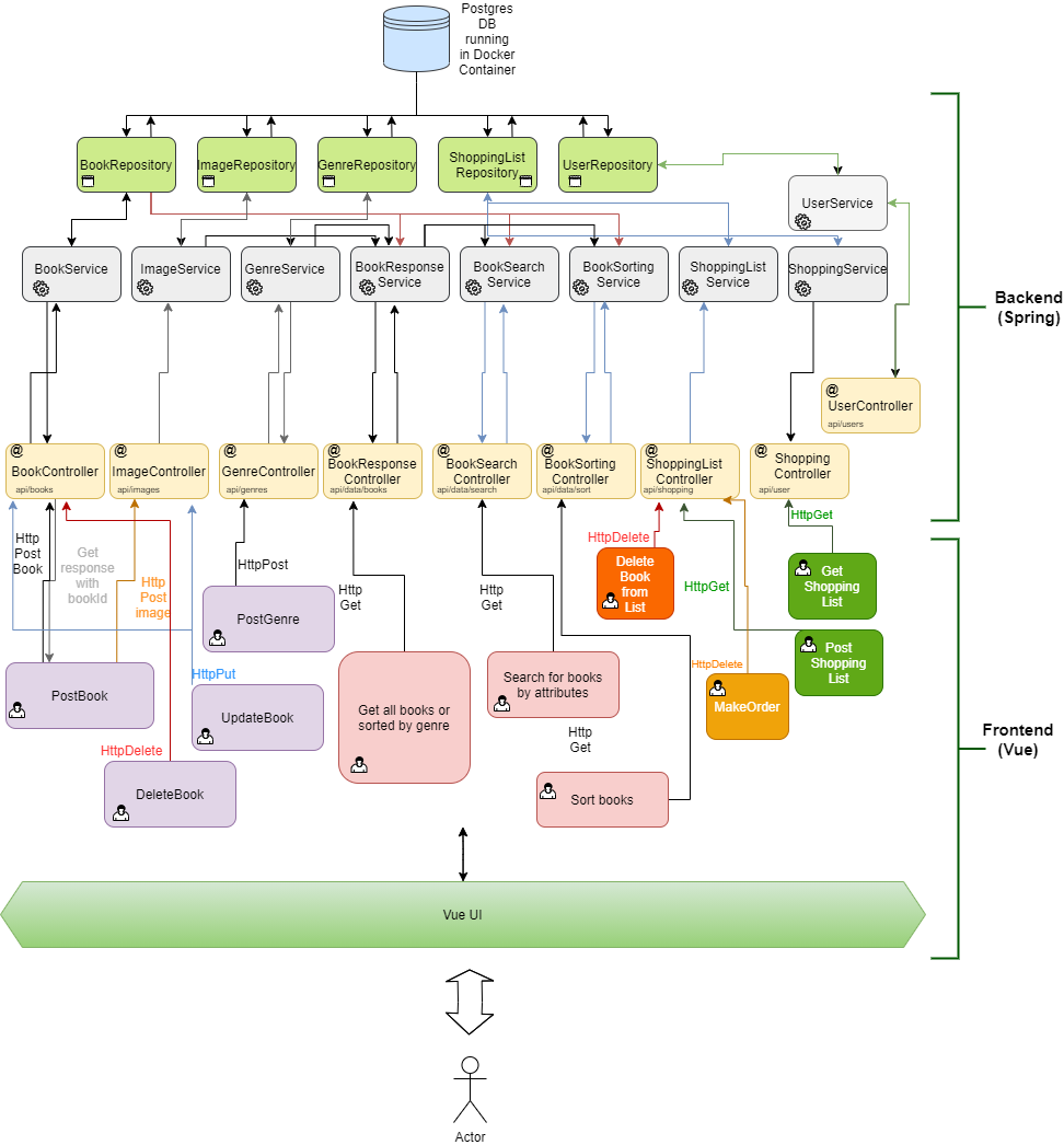
Drawings
Database schema
Architecture
Deploy